素材分类
课堂游戏下载
游戏类型: PPT课件 
游戏分类:
百度网盘链接: 只有指定用户组才能查看下载地址

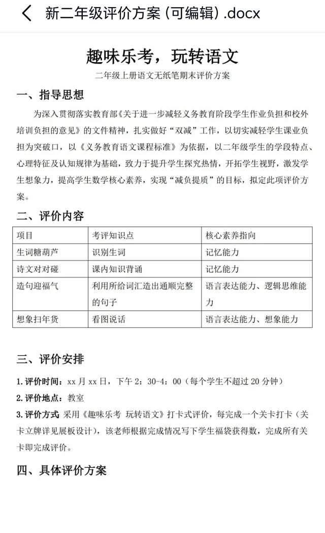
2026二年级语文上学期无纸化测试乐考PPT课件可以修改

0
回复
1573
查看
打印 上一主题 下一主题
[复制链接]

2267

主题

2267

帖子

7793

积分

管理员

Rank: 9Rank: 9Rank: 9

积分
7793
楼主
发表于 2026-1-18 16:33:27 | 只看该作者 |只看大图 回帖奖励 |倒序浏览 |阅读模式
2026二年级语文上学期无纸化测试乐考PPT课件可以修改#二年级语文上学期无纸化测试#二年级上学期乐考#二年级语文上学期乐考PPT#乐考
购前说明




收藏
收藏0
支持
支持0
反对
反对0
回复

使用道具 举报

您需要登录后才可以回帖 登录 | 立即注册

本版积分规则

QQ|小黑屋|状元学习课件  

GMT+8, 2026-5-30 05:08 , Processed in 0.075870 second(s), 30 queries .

快速回复 返回顶部 返回列表